Skip to main content block
跳到主要內容區塊

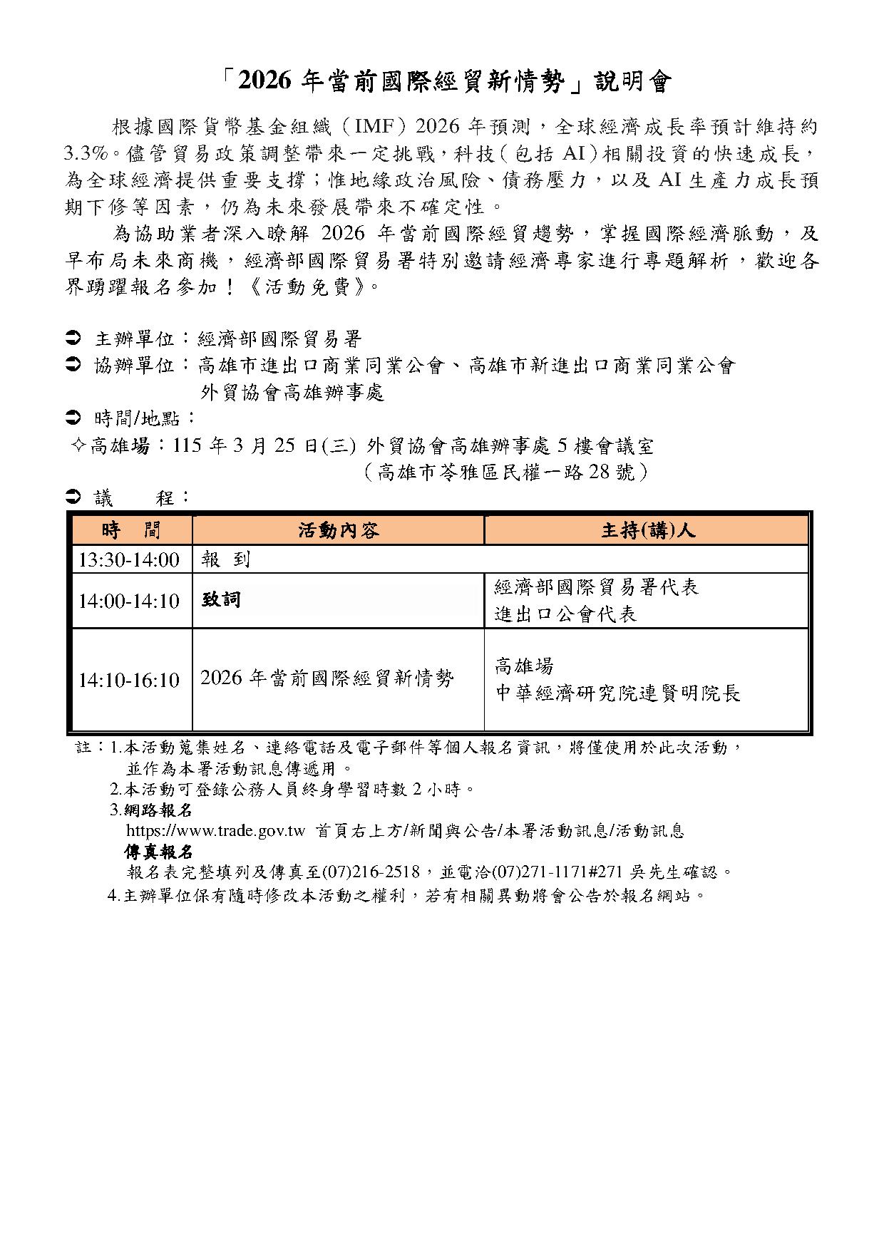
「2026年當前國際經貿新情勢」說明會(3/25高雄場)

2026-03-25  高辦處貿易發展科 報名截止日期:2026-03-24

根據國際貨幣基金組織(IMF)2026年預測,全球經濟成長率預計維持約3.3%。儘管貿易政策調整帶來一定挑戰,科技(包括AI)相關投資的快速成長,為全球經濟提供重要支撐;惟地緣政治風險、債務壓力,以及AI生產力成長預期下修等因素,仍為未來發展帶來不確定性。

為協助業者深入瞭解2026年當前國際經貿趨勢,掌握國際經濟脈動,及早布局未來商機,經濟部國際貿易署特別邀請經濟專家進行專題解析,歡迎各界踴躍報名參加!《活動免費》。

主辦單位:經濟部國際貿易署

協辦單位:高雄市進出口商業同業公會、高雄市新進出口商業同業公會

     外貿協會高雄辦事處

時間地點:115年3月25日(三) 外貿協會高雄辦事處5樓會議室

     (高雄市苓雅區民權一路28號)

1.本活動蒐集姓名、連絡電話及電子郵件等個人報名資訊,將僅使用於此次活動,並作為本署活動訊息傳遞用。

2.本活動可登錄公務人員終身學習時數2小時。

3.主辦單位保有隨時修改本活動之權利,若有相關異動將會公告於報名網站。

點擊率:7588
附件
:::
  • 上班時間:上午8:30~12:30 | 下午1:30~5:30 櫃台服務時間:上午9:00 ~ 下午5:00(中午不休息)
  • 本網站支援Edge、Firefox及Chrome,最佳瀏覽解析度為1600x900以上
  • 瀏覽人次: 287146752 更新日期: 2026-04-22 April 22 2026 GMT+8:00