Skip to main content block
跳到主要內容區塊

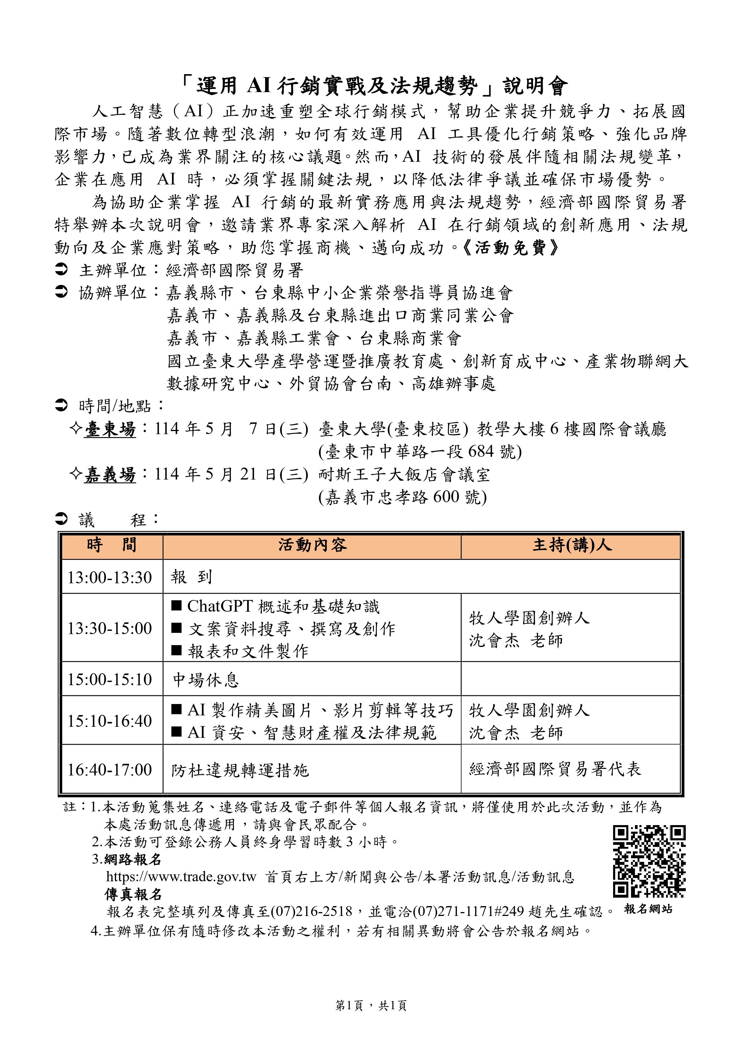
「運用AI行銷實戰及法規趨勢」說明會(5/21嘉義場)

2025-05-21  高辦處貿易發展科 報名截止日期:2025-05-20

人工智慧(AI)正加速重塑全球行銷模式,幫助企業提升競爭力、拓展國際市場。隨著數位轉型浪潮,如何有效運用 AI 工具優化行銷策略、強化品牌影響力,已成為業界關注的核心議題。然而,AI 技術的發展伴隨相關法規變革,企業在應用 AI 時,必須掌握關鍵法規,以降低法律爭議並確保市場優勢。

為協助企業掌握 AI 行銷的最新實務應用與法規趨勢,經濟部國際貿易署特舉辦本次說明會,邀請業界專家深入解析 AI 在行銷領域的創新應用、法規動向及企業應對策略,助您掌握商機、邁向成功。《活動免費》

主辦單位:經濟部國際貿易署

協辦單位:嘉義縣市中小企業榮譽指導員協進會

                 嘉義市、嘉義縣進出口商業同業公會

                 嘉義市、嘉義縣工業會、外貿協會台南辦事處

時間:114年5月21日(三)

地點:耐斯王子大飯店會議室(嘉義市忠孝路600號)

 

點擊率:8228
附件
:::
  • 上班時間:上午8:30~12:30 | 下午1:30~5:30 櫃台服務時間:上午9:00 ~ 下午5:00(中午不休息)
  • 本網站支援Edge、Firefox及Chrome,最佳瀏覽解析度為1600x900以上
  • 瀏覽人次: 278404734 更新日期: 2026-02-02 February 02 2026 GMT+8:00